3dmax圆角门洞建模方法 简单几步快速搞定【教程】
在3dmax建模里面,我们有时会遇到这样的一个带有圆角的门洞,如下图这样的↓↓↓↓↓↓,我们应该如何建模呢?方法还是很简单的,只需几步就搞定。
注意:如果下面的图片很小看不清,请点击一下图片自动放大
1.我们先将门洞线条画出来,我就随便画一个,画好后,我们选择样条线进入点级别,快捷键1,然后下拉调整圆角数值。
2.如果门洞是半圆形,则选择圆弧上的两个点进行熔合和焊接,如果圆角弧度不大则不需要进行此步骤。
3.为了让这个圆弧更加的平滑,我们在插值 里面将 步数 调大一点。
4.我们在修改器列表中选择挤出,设置数量(也就是挤出的厚度),然后右击转换为可编辑多边形。
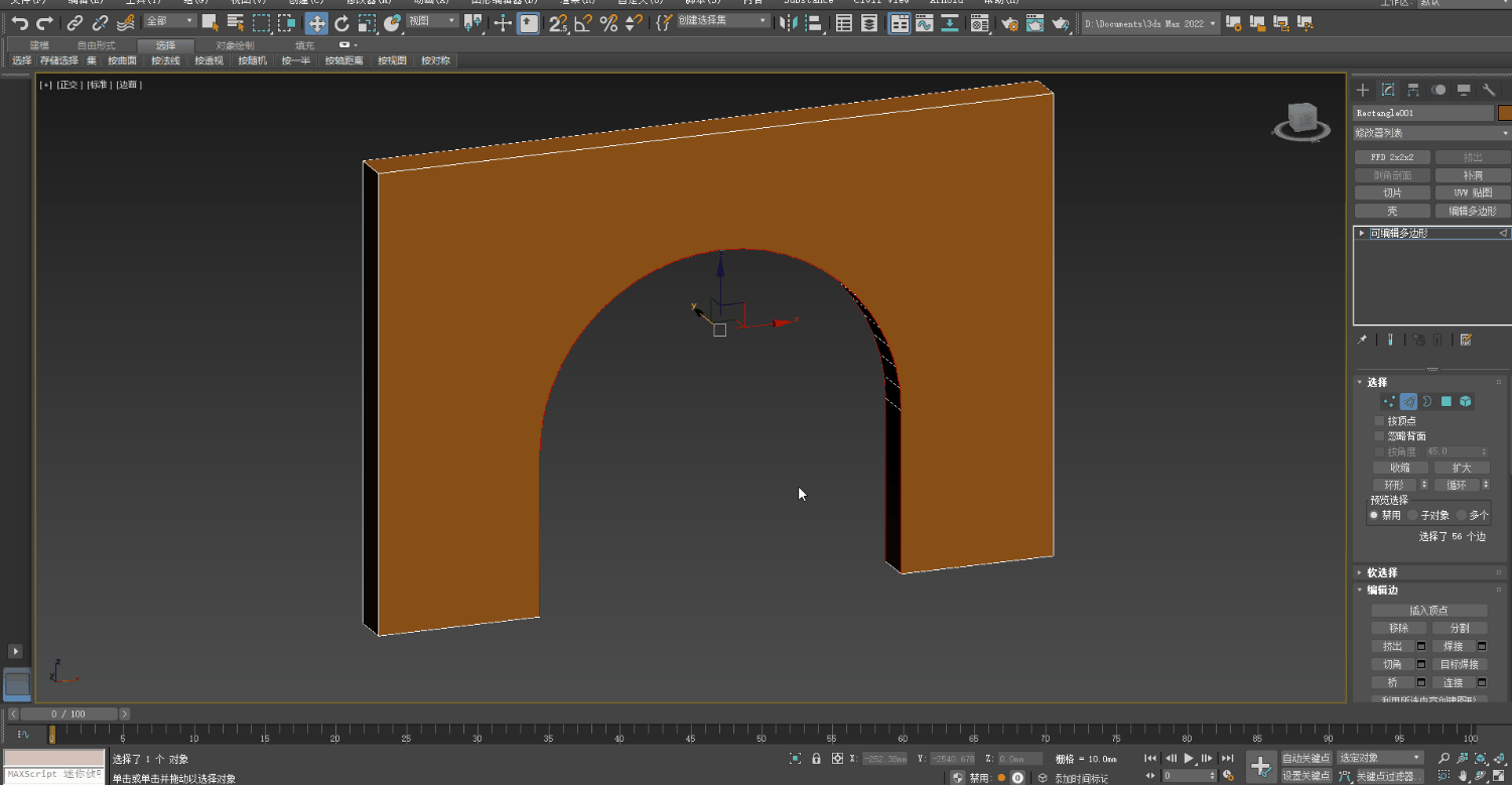
5.进入边级别,快捷键2,选择门洞的边,然后选择修改器列表中的切角命令,并根据自己需求调整数量和分段。(切角命令一定要在边级别下选择要圆角的边,要不然将是整体切角。)如果不用调整,再右击转换为可编辑多边形。
至此,教程结束,方法多样,小编的方法可能不是最好,如果你有其他的方法,不妨在下面留言分享一下吧~~









